IDCE数据中心展 | 工信部发布《国家算力互联互通节点建设方案》
2月6日,工业和信息化部信息通讯管理局发布《关于组织开展国家算力互联互通节点建设工作的通知》,组织开展国家算力互联互通节点(以下简称节点)建设工作,同时发布《国家算力互联互通节点建设方案》。
节点建设工作面向国家枢纽节点、重大战略区域、重点行业建设算力互联互通节点,构建算力互联互通节点体系,提高公共算力资源使用效率和服务水平,促进算力高质量发展。
国家算力互联互通体系由“1”个已建成发布的国家算力互联网服务节点(以下简称“国家节点”)及“M”个区域、“N”个行业算力互联互通节点组成(以下分别简称“区域节点”、“行业节点”,详见图 1)。
图1:“1+M+N”国家算力互联互通节点体系示意图
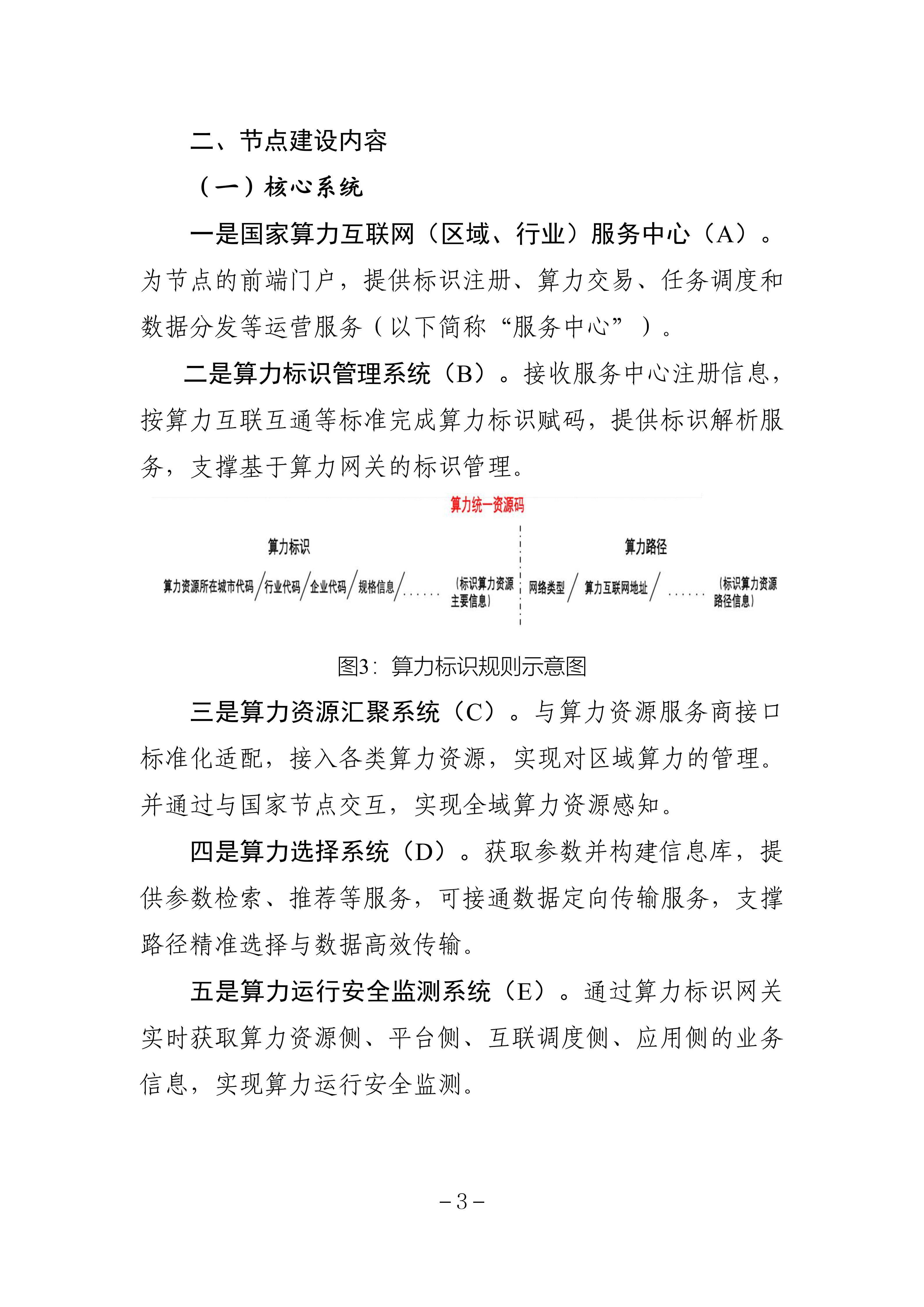
通过国家算力互联网(区域、行业)服务中心等 6 大核心系统,实现算力资源入网入市、标识汇聚、互联调度等功能(详见图 2)。
图2:国家算力互联互通(区域、行业)节点示意图
节点建设参与主体主要有以下五大类:
一是算力互联互通节点主体。由地方企事业单位负责建设运营,提供算力互联互通统筹调度服务。
二是算力资源提供商。为用户提供通算、智算、超算等软硬件计算能力的主体,包含互联网数据中心服务商、互联网接入服务商等。
三是算力转售调度服务商。为用户提供算力交易任务分发与执行保障服务的主体,包含云服务商、基础电信企业、节点运营主体等。
四是算力应用服务商。为用户提供人工智能应用、科学计算、算力卡、云手机、云电脑等基于算力资源封装应用服务的主体,包含云服务商、基础电信企业、软件服务商等。
五是算力专线服务商。为用户提供云专网等算力专线服务的企事业单位,保障算力资源高效调度与低时延连接,包含基础电信企业,算力云专网运营企业等。
原文如下:
各省、自治区、直辖市通信管理局,各省、自治区、直辖市及新疆生产建设兵团工业和信息化主管部门,中国信息通信研究院:
按照《算力互联互通行动计划》(工信部信管〔2025〕119号)要求,现组织开展国家算力互联互通节点(以下简称节点)建设工作。有关事项通知如下:
一、总体要求
以习近平新时代中国特色社会主义思想为指导,深入贯彻党的二十大和二十届历次全会精神,完整准确全面贯彻新发展理念,强化顶层设计,面向国家枢纽节点、重大战略区域、重点行业建设算力互联互通节点,构建算力互联互通节点体系,提高公共算力资源使用效率和服务水平,促进算力高质量发展。
二、工作内容
国家算力互联互通节点体系由“1”个国家算力互联网服务节点(以下简称国家节点,已建成发布)及“M”个区域、“N”个行业节点组成。
(一)建设目标
区域、行业节点分别面向算力需求旺盛的地区、重点行业,建设算力供需对接体系机制,实现不同区域、主体、架构的算力资源标准化互联和高效流动应用,提升整体算力水平。
(二)建设内容
区域节点建设统一服务平台,为区域内算力互联互通提供标识注册、互联调度和数据监测等综合性支撑服务。主要包括算力互联网服务中心、算力资源汇聚、算力选择、算力标识管理、算力运行监测、安全保障等业务和安全管理系统。
行业节点建设各自服务平台,为行业内算力互联互通提供算力资源汇聚、算力标识、算力选择等市场化服务,并接入区域节点。主要包括算力互联网服务中心、算力资源汇聚、算力选择、安全保障等业务和安全管理系统。
(三)运行机制
算力互联互通节点采取“统一标识、统一标准、统一规则”的运行机制。标识方面,各节点通过国家节点获取唯一标识编码,实现算力资源入网入市。标准方面,各节点按照统一标准建设,统一接口对接,实现互联互通。规则方面,各类算力资源按照统一规则开展算力交易、互联调度等工作。
三、节点申报
(一)申报对象
区域节点由地方通信管理局、工业和信息化主管部门共同申报。行业节点由地方工业和信息化主管部门会同通信管理局推荐重点行业单位以单独或联合体方式申报。每个省级行政区可申报1个区域节点。每个行业原则上可申报1个行业节点。
(二)申报条件
申报应注明建设主体和运营主体,其中建设主体注册资金不低于5000万元,具备承担项目建设的持续资金保障能力。运营主体应持有相关电信业务经营许可(事业单位除外),具有运营必要的场地、设备和人员等条件,近3年未有重大失信记录。
(三)材料要求
申报对象应按照《国家算力互联互通节点建设方案》(附件1)填写申报表(附件2或3),并于2026年4月1日前报送至工业和信息化部(信息通信管理局)。申报单位应保证材料内容真实可靠,对于提供虚假材料的,一经发现不得重新申报。
(四)评审方式
区域节点由工业和信息化部(信息通信管理局)组织评审。行业节点由地方通信管理局或工业和信息化主管部门组织初审后,报工业和信息化部(信息通信管理局)组织评审。工业和信息化部(信息通信管理局)对评审通过的节点予以公示。
(五)联系方式
工业和信息化部信息通信管理局
联系人及电话:郭 威 010-68206132
崔海洋 010-66020747
中国信息通信研究院
联系人及电话:蔡 钰 15010051876
附件:1.国家算力互联互通节点建设方案
2.国家算力互联互通区域节点申报表
3.国家算力互联互通行业节点申报表
工业和信息化部办公厅
2026年1月27日







